Skip to content Skip to sidebar Skip to footer

42 chegg shipping label

PDF Chegg - Shipping Return Label QUICK TIP: DON'T FORGET! Put all of your Chegg books and this packing slip into the box. FROM Tiye Carter 4404 Elderon Ave Baltimore, MD 21215-4207 Date May 17, 2014 Customer ID 34754164 Order number KGW5503K ISBN TITLE QUANTITY Chegg Coupons | 25% Off In April 2023 | Forbes Chegg coupon: Free shipping on orders of $35 or more Have any order of $35 or more shipped at no extra cost using this Chegg coupon. FREE SHIPPING Chegg coupon for 20% off textbook...

How To Return Chegg Books? Best Full Guide [2022] - PBC Launch your web browser and then start the Chegg site. Log into a Chegg account. Proceed to print the return tag from the corporation. You'll need to pay a small charge for this. Pack the book or books firmly in a box and then wrap it firmly. Make sure you include the prepaid return tag.

Chegg shipping label

Chegg shipping label

Chegg Customer Service Phone Number & Help Center | Chegg.com Chegg Customer Support. Frequently Asked Questions: Subscriptions, Your Chegg Account, Faculty & Uversity Chegg | Sell Textbooks Get started Get started How it works Check the value Just enter the textbook ISBN and see what you'll be paid for your used textbook. Ship for free Print your free shipping label, then ship your book to GoTextbooks. Get your cash Get paid as soon as GoTextbooks receives your book. Get started Get started Chegg Coupons - Free Trial of Chegg Study / Free Shipping on Books What does Chegg shipping cost? Chegg offers shipping time estimates through third-party delivery companies after confirmation of a purchase. If it takes longer than the estimated time, they offer refunds on shipping costs and a replacement, if necessary. Does Chegg take returns?

Chegg shipping label. Chegg: My shipping label will not show up for me to print it to return ... Order number, Billing address, and Email address on the account The issue in GetHuman-allykayh's own words The problem: My shipping label will not show up for me to print it to return my book. GetHuman-allykayh did not yet indicate what Chegg should do to make this right. I have an issue with Chegg too How GetHuman-allykayh fixed the problem Chegg Printing Labels Tip! - YouTube Here's a tip for printing shipping labels and packing slips for chegg returns. This tip will save you printer ink and pages. Hope this helps! Does Chegg offer expedited shipping of books? If so, | Chegg.com Answer to Does Chegg offer expedited shipping of books? If so, Chegg - Packing Slip and Return Label.pdf - Course Hero Put all of your Chegg books and this packing slip into the box. FROMRedian Terpollari 1015 Tyson Ave Philadelphia PA 19111-4414 Date January 25, 2019 Order number 30FG0MD1ISBNTITLEQUANTITY0357033760FOUNDATIONS OF MARKETING1PLEASE INCLUDE THIS PACKING SLIP WITH THE BOOKS YOU ARE SENDING.

Chegg - Packing Slip and Return Label.pdf - 6/23/22 2:35... RETURN INSTRUCTIONS 1. Place all of your books and the packing slip in the box 2. Seal the box using packing tape. Affix the return label to the top of the box 3. Take the package to a UPS Store location. Make sure you get a receipt that shows that your package has been received. Cee Lammy - Hi Chegg, What can I do if UPS lost my book ... - Facebook December 20, 2013 ·. Hi Chegg, What can I do if UPS lost my book? The book was due 12/20/2013. I created the shipping label on the 18th, and dropped it off at the Rosemead, Ca UPS around 1-3 pm. Today, on the 20th, I received many emails from Chegg stating that I did not return my book yet. I called the UPS location and asked about my book's ... How to Get a Chegg Refund [98% Success] - DoNotPay Request a Chegg refund and get your money back FAST! Step-by step guide to getting a Chegg refund! Featured in Guardian, Money, and CNN! ... return the book to Chegg's third-party partner in the same condition within 21 days using their box and prepaid UPS shipping label. Chegg will give you a full refund minus the original cost of shipping. ... Chegg Review 2023 | The College Investor Chegg makes renting textbooks easy. Once you are finished with a rental, use the prepaid return shipping label to return the book. If you don't return your book by the due date, you'll be charged an extension fee (25% of the original rental cost) which gives you an extra 10 days to return it.

How To Return A Chegg Book (Complete Guide) | EdWize Contacting Chegg is the best place to start, as they will ship you the correct book free of charge. Once they are aware of this issue, they'll send you a return label for the incorrect book. Log on to your Chegg account (see also ' Does Chegg Cost Money? ') or email to find the prepaid shipping label 25% Off Chegg Coupons, Coupon Codes April 2023 - RetailMeNot.com FREE SHIPPING: Free Shipping on Sitewide Orders-1% BACK: 1% Cash Back For Online Purchases Sitewide: 06/01/23: FREE GIFT: ... Access your Chegg account to print a prepaid return label and drop off your package for shipment. eTextbook rentals can easily be canceled within 14 days from the original order date for a full refund as well. Chegg Coupons - 20% OFF in April 2023 - CNN Get Chegg coupon codes for $250 OFF in April 2023. All (18) Online Coupons (4) Deals (14) Free shipping (2) Best Coupon. 20%. OFF. College Books Return Service - Neighborhood Parcel To return your College books from Chegg, you simply stop by the nearest Neighborhood Parcel where you can drop off your books. You must have a pre-paid shipping label applied to your return. If you do not have packaging material, our staff will gladly help you package and ship your returns for a small fee. How do I return my books?

Solved You Are An Antenna Engineer And You Are Asked To D ...

Solved You Are An Antenna Engineer And You Are Asked To D ...

Chegg - Wikipedia Chegg, Inc., is an American education technology company based in Santa Clara, California.It provides homework help, digital and physical textbook rentals, textbooks, online tutoring, and other student services. The company was launched in 2005, and began trading publicly on the New York Stock Exchange in November 2013. As of March 2020, the company reported having 2.9 million subscribers to ...

Chegg Reviews - 396 Reviews of Chegg.com | Sitejabber

Chegg Reviews - 396 Reviews of Chegg.com | Sitejabber

Chegg Coupons - Free Trial of Chegg Study / Free Shipping on Books What does Chegg shipping cost? Chegg offers shipping time estimates through third-party delivery companies after confirmation of a purchase. If it takes longer than the estimated time, they offer refunds on shipping costs and a replacement, if necessary. Does Chegg take returns?

How to Save the Most on Chegg Textbooks and Services

How to Save the Most on Chegg Textbooks and Services

Chegg | Sell Textbooks Get started Get started How it works Check the value Just enter the textbook ISBN and see what you'll be paid for your used textbook. Ship for free Print your free shipping label, then ship your book to GoTextbooks. Get your cash Get paid as soon as GoTextbooks receives your book. Get started Get started

Chegg - Packing Slip and Return Label.pdf - 1/11/22 7:01 PM ...

Chegg - Packing Slip and Return Label.pdf - 1/11/22 7:01 PM ...

Chegg Customer Service Phone Number & Help Center | Chegg.com Chegg Customer Support. Frequently Asked Questions: Subscriptions, Your Chegg Account, Faculty & Uversity

Chegg - Packing Slip and Return Label.pdf - 5/19/22 5:40 PM ...

Chegg - Packing Slip and Return Label.pdf - 5/19/22 5:40 PM ...

Solved a. Name all the actors involved in this | Chegg.com

Solved a. Name all the actors involved in this | Chegg.com

Chegg Review 2023 | The College Investor

Chegg Review 2023 | The College Investor

Chegg - It's that time of year again! You know the drill - if ...

Chegg - It's that time of year again! You know the drill - if ...

Solved Order. Vectids (penicillen V Potassium oral solution ...

Solved Order. Vectids (penicillen V Potassium oral solution ...

Chegg - Packing Slip and Return Label.pdf - 5/19/22 5:40 PM ...

Chegg - Packing Slip and Return Label.pdf - 5/19/22 5:40 PM ...

How do Chegg textbook rentals work? - Quora

How do Chegg textbook rentals work? - Quora

PDF) Chegg - Packing Slip and Return Label | Ernesto Sebatsin ...

PDF) Chegg - Packing Slip and Return Label | Ernesto Sebatsin ...

Chaella Dent Art - Chegg Marketing

Chaella Dent Art - Chegg Marketing

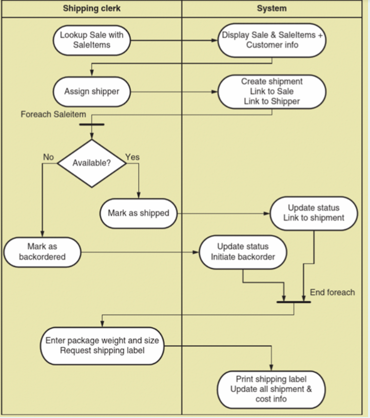
Solved ROLE-Learning Enter package weight and size Request ...

Solved ROLE-Learning Enter package weight and size Request ...

How to Get Chegg Free Trial - Super Easy

How to Get Chegg Free Trial - Super Easy

Jual Paket Stelan Baju Minnie ( baju+leging+kerudung+turban ...

Jual Paket Stelan Baju Minnie ( baju+leging+kerudung+turban ...

Chegg sent me a bubble-wrapped Red Bull with my textbook. : r ...

Chegg sent me a bubble-wrapped Red Bull with my textbook. : r ...

It Pays to Rent: Students turn to Chegg to combat high book ...

It Pays to Rent: Students turn to Chegg to combat high book ...

Chegg - Shipping Return Label

Chegg - Shipping Return Label

What is Chegg's returns and exchanges policy? — Knoji

What is Chegg's returns and exchanges policy? — Knoji

Chegg - Shipping Return Label

Chegg - Shipping Return Label

Chegg Books Review - Does It Have All The Textbooks You Need?

Chegg Books Review - Does It Have All The Textbooks You Need?

Chegg Review: How It Works and Best Services | Is It Worth It?

Chegg Review: How It Works and Best Services | Is It Worth It?

chegg illustration | Getting things done, Textbook, See images

chegg illustration | Getting things done, Textbook, See images

How do Chegg textbook rentals work? - Quora

How do Chegg textbook rentals work? - Quora

Solved I need to create a shipping label with the HTML and ...

Solved I need to create a shipping label with the HTML and ...

Chegg Textbooks: How to Return your Rented Book

Chegg Textbooks: How to Return your Rented Book

Chegg - Shipping Return Label

Chegg - Shipping Return Label

SELLING YOUR COLLEGE TEXT BOOK

SELLING YOUR COLLEGE TEXT BOOK

How to Rent Textbooks With Chegg

How to Rent Textbooks With Chegg

Subject Matter Expert-Electrical Engineering | Chegg | Jasola ...

Subject Matter Expert-Electrical Engineering | Chegg | Jasola ...

Chegg - Shipping Return Label

Chegg - Shipping Return Label

Chegg - Shipping Return Label

Chegg - Shipping Return Label

Chegg Book Subscription

Chegg Book Subscription

Chegg - Shipping Return Label

Chegg - Shipping Return Label

How to Get Chegg Free Trial - Super Easy

How to Get Chegg Free Trial - Super Easy

How to Save the Most on Chegg Textbooks and Services

How to Save the Most on Chegg Textbooks and Services

How Do I Return the Wrong Book Back to Chegg?

How Do I Return the Wrong Book Back to Chegg?

Chegg - Shipping Return Label

Chegg - Shipping Return Label

Additional instructions for mailing your package - | Chegg.com

Additional instructions for mailing your package - | Chegg.com

How To Return A Chegg Book (Complete Guide) | EdWize

How To Return A Chegg Book (Complete Guide) | EdWize

Produk DhikaAnderson | Shopee Indonesia

Produk DhikaAnderson | Shopee Indonesia

Post a Comment for "42 chegg shipping label"